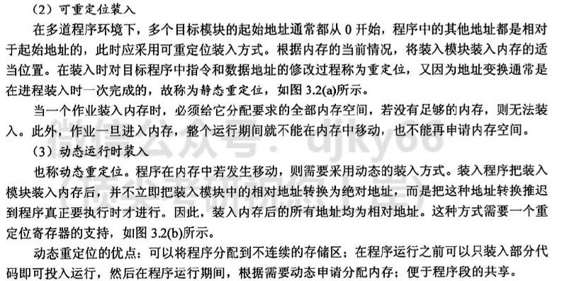
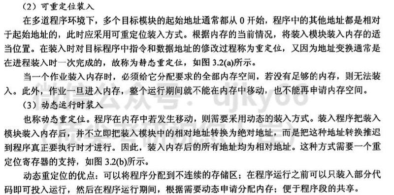
Easton Man's Channel
@EastonMan
看的新闻
+碎碎念
+膜大佬
+偶尔猫猫
+伊斯通听的歌
23:40 · Feb 10, 2023 · Fri
你的聊天主题是:讨论操作系统的性能,如果可以的话使用 FPGA offload 的方式优化,并提出王道的神经网络来拟合操作系统和相关技术的建议。
(使用 text-davinci-003 模型生成)
22:17 · Feb 10, 2023 · Fri
#迷惑考研题大赏
谁帮你把页表从磁盘上调入(?
迷惑考研题大赏
22:16 · Feb 10, 2023 · Fri
#迷惑考研题大赏
迷惑考研题大赏
20:39 · Feb 10, 2023 · Fri
#迷惑考研题大赏
书接上回,我感觉出题人并不懂
迷惑考研题大赏
20:30 · Feb 10, 2023 · Fri
#迷惑考研题大赏
大家来评评理
是谁的逻辑不好
迷惑考研题大赏
20:30 · Feb 10, 2023 · Fri
#迷惑考研题大赏
Screenshot 2023-02-10 at 20.22.03.png
24.2 KB
迷惑考研题大赏
17:19 · Feb 10, 2023 · Fri
#迷惑考研题大赏
迷惑考研题大赏
11:49 · Feb 10, 2023 · Fri
Easton Man's Channel
Photo
或者说全部假定是SC(?
11:46 · Feb 10, 2023 · Fri
#迷惑考研题大赏
我明白了,考研是没有Memory Consistency Model这种东西的。现在要把这个东西从大脑里洗掉
迷惑考研题大赏
10:58 · Feb 10, 2023 · Fri
#今日看了什么
https://tylercipriani.com/blog/2022/11/19/git-notes-gits-coolest-most-unloved-feature/
Tylercipriani
Git Notes: git's coolest, most unloved feature - Tyler Cipriani
今日看了什么
21:38 · Feb 9, 2023 · Thu
#迷惑考研题大赏
迷惑考研题大赏
Before
After
Home
Powered by
BroadcastChannel
&
Sepia